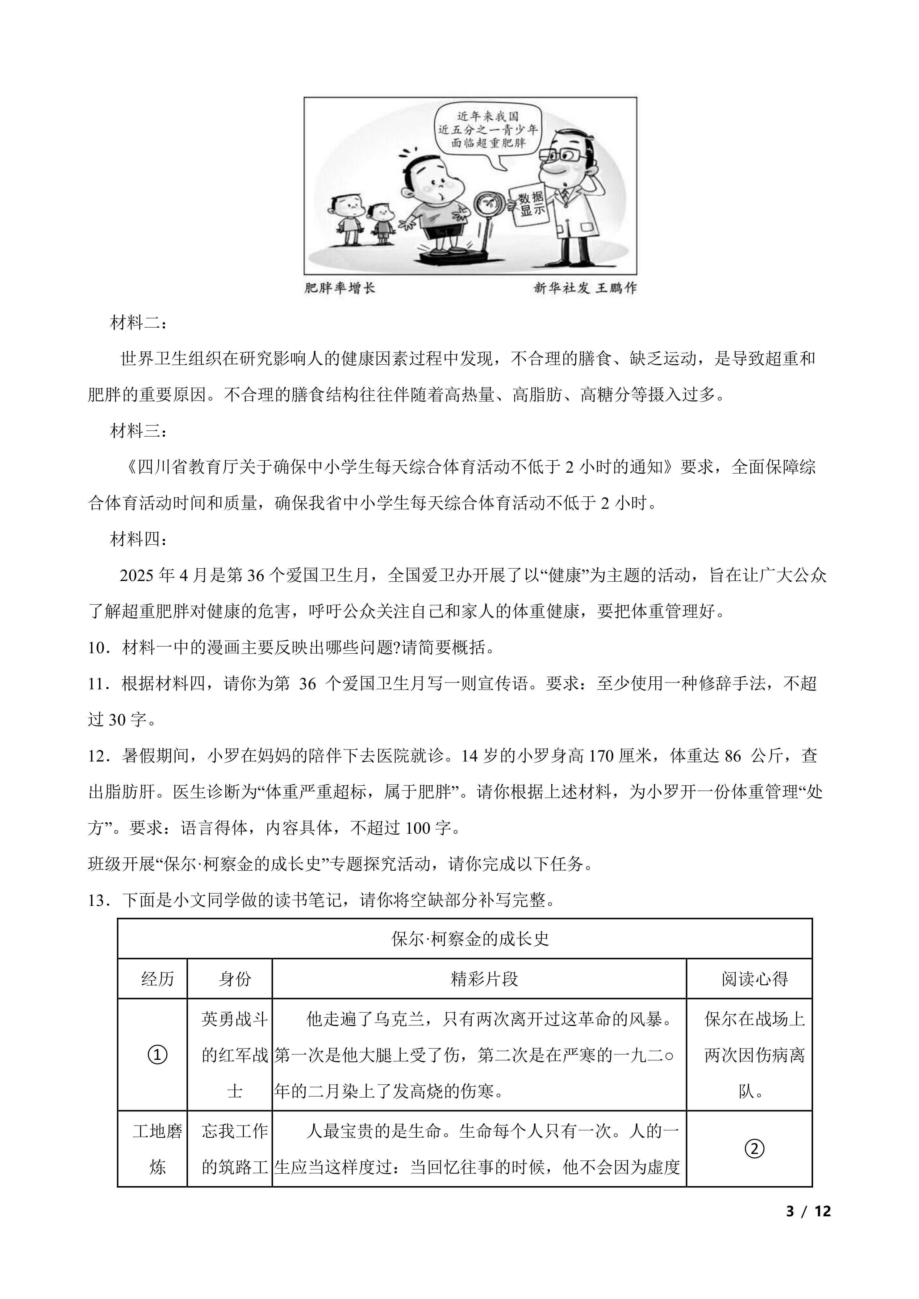
[中考真题]四川省资阳市2025年中考语文真题试卷 时间:2026-03-05 热度:°C 加入收藏 我要投稿 点赞() yuwen中考真题 上一篇:[中考真题]江苏省淮安市2025年中考语文真题试卷 下一篇:返回列表