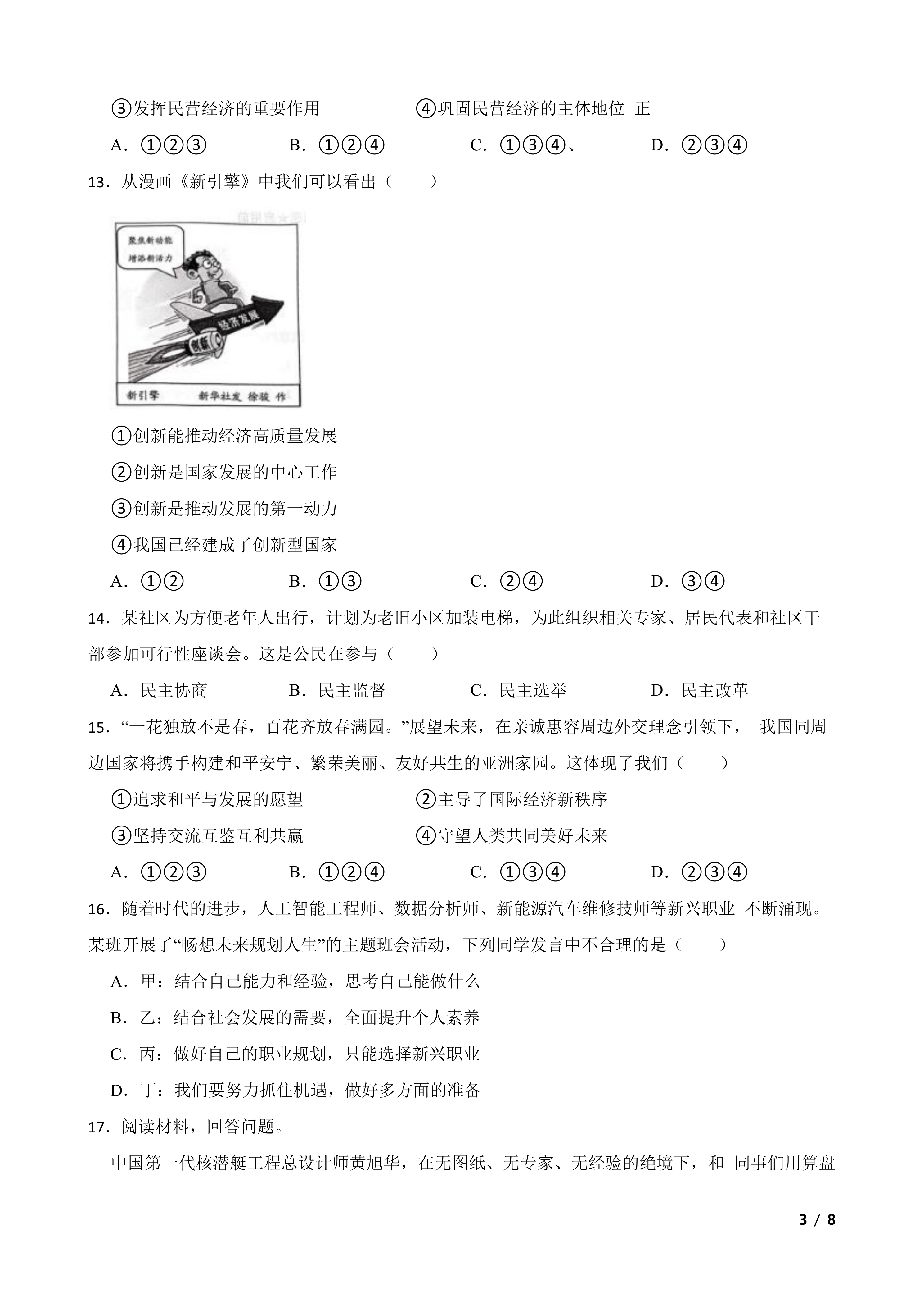
[中考真题]西藏自治区2025年初中学业水平考试道德与法治真题 时间:2026-03-05 热度:°C 加入收藏 我要投稿 点赞() zhengzhi2025真题 上一篇:[中考真题]山东省滨州市2025年中考物理试题 下一篇:返回列表