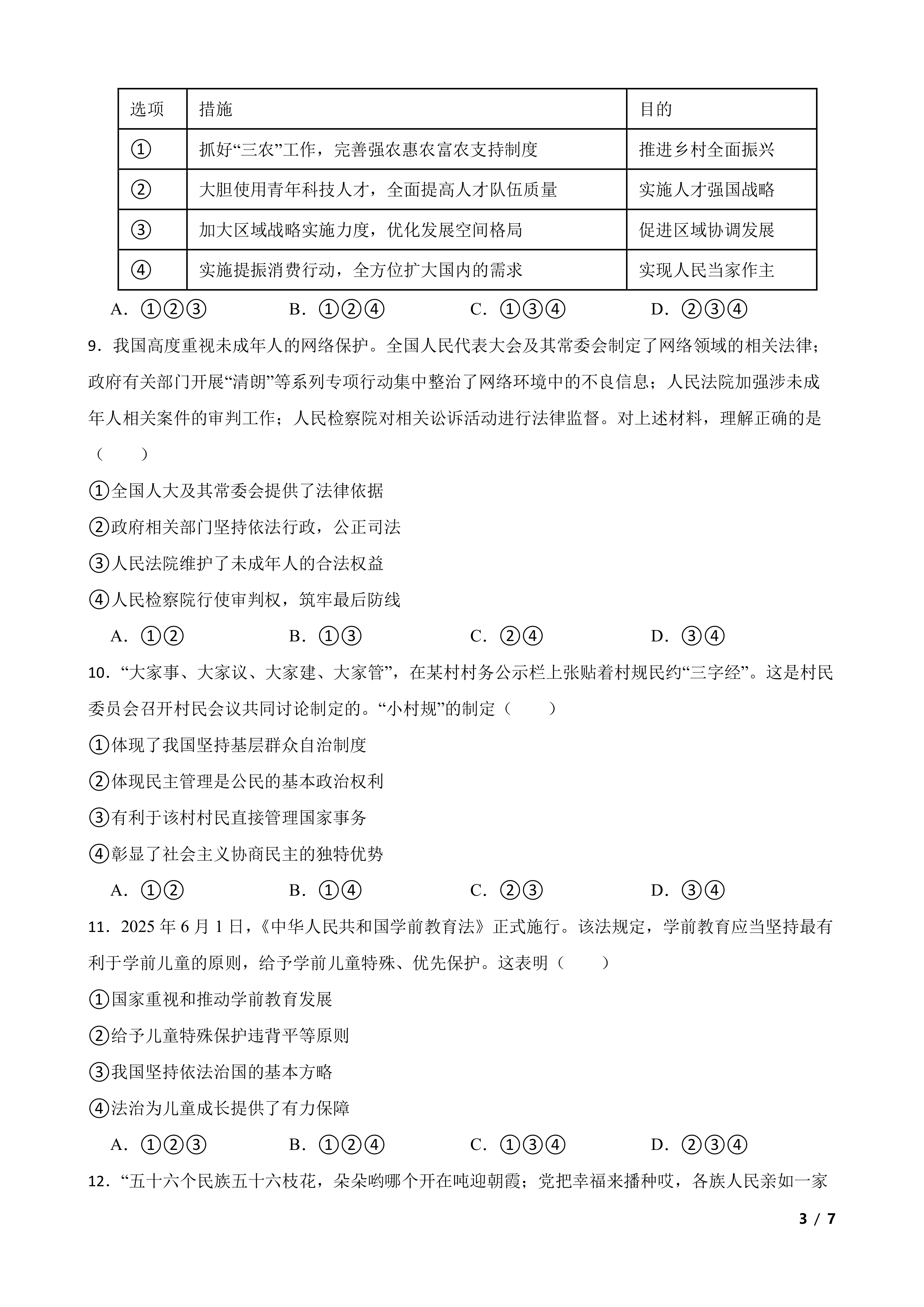
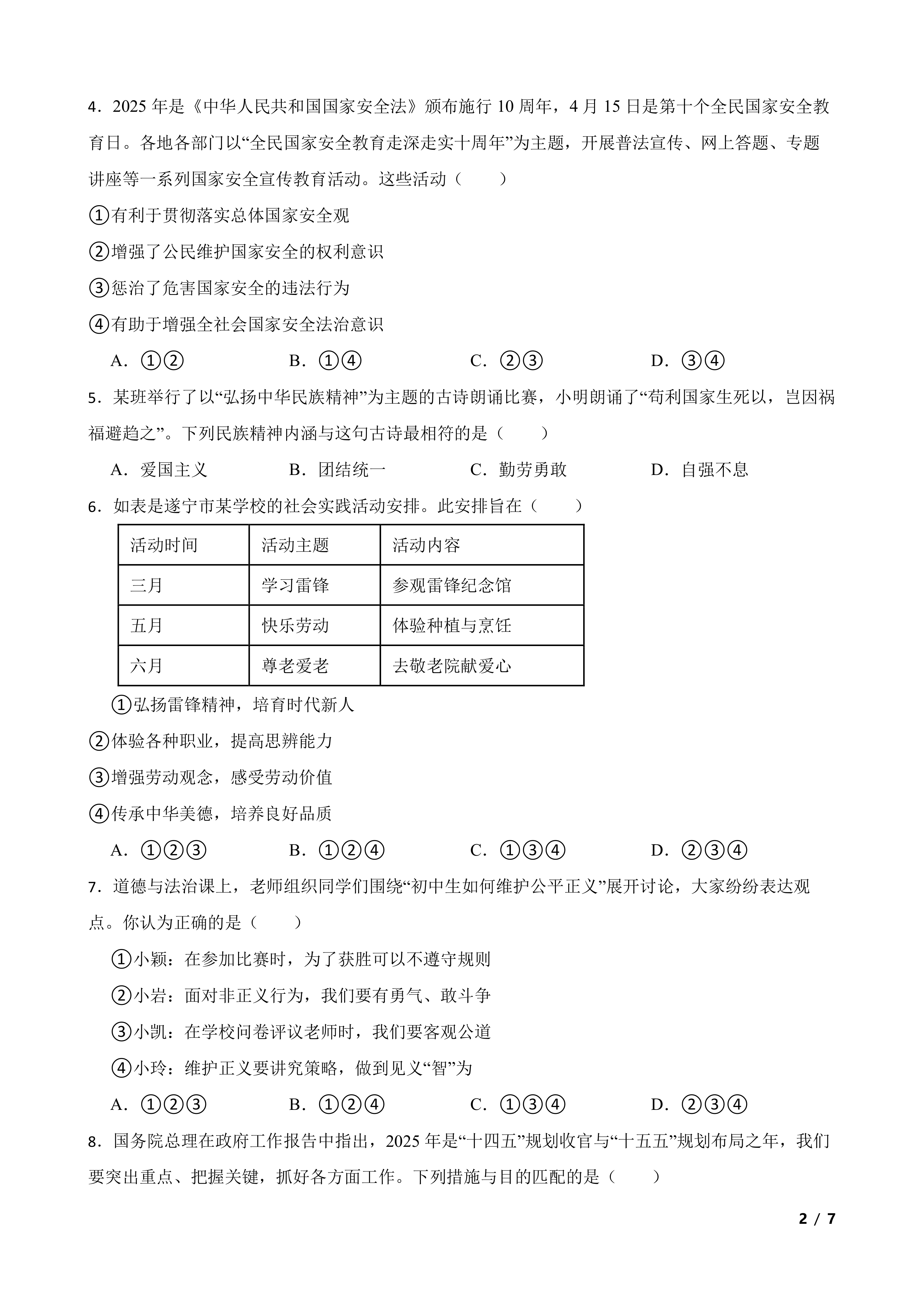
[中考真题]四川省遂宁市2025年中考道德与法治真题 时间:2026-03-05 热度:°C 加入收藏 我要投稿 点赞() zhengzhi中考真题 上一篇:[中考真题]2025年江苏省南通市中考物理真题 下一篇:返回列表