AI文库-您身边的智能助手,如没有想要的内容请与本站万能的AI助手联系。
投稿
收藏
标签聚合
小学
初中
高中
首页
>
试卷
>
高中
>
高考
>
2025年高考历史复习备考
时间:
2025-03-04
热度:°C
加入收藏
我要投稿
点赞()
lishi
备考
2025
上一篇:
【高考真题】2024年上海市高考数学卷(春季)
下一篇:
返回列表
相关推荐文档
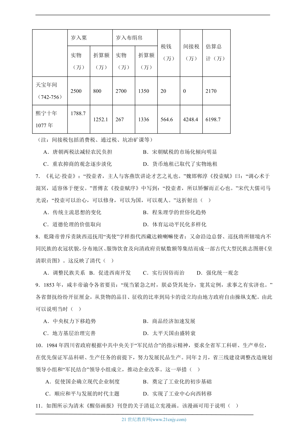
2025年高考历史复习备考
高考
【高考真题】2024年上海市高考数
高考
【高考真题】2024年新课标全国Ⅱ
高考
2025届高考英语一轮复习收官模拟
高考
2025浙江高考物理仿真模拟卷(一)
高考
2025浙江高考物理仿真模拟卷(五)
高考
精选图文
2023年高考新课标全国Ⅱ卷语文真
高考
04-24
2022年全国新高考1卷语文试题(解
高考
04-24
2022年高考语文真题试卷(乙卷)(解析
高考
04-24
2023年高考新课标全国Ⅱ卷语文真
高考
04-24
热门排序
1
2023年高考新课标全国Ⅱ卷语文真
2
2022年全国新高考1卷语文试题(解
3
2022年高考语文真题试卷(乙卷)(解析
4
2023年高考新课标全国Ⅱ卷语文真
5
2024年高考数学新课标Ⅰ卷、Ⅱ卷
6
2022年高考北京卷语文试题(解析版
7
2022年新高考全国Ⅱ卷语文真题(原
8
2022年新高考浙江卷语文真题(解析
9
2023年新高考全国乙卷语文真题(原
10
2023年新高考全国乙卷语文真题(解
推荐文章
2025届高考英语一轮复习收官模拟
高考
【高考真题】2024年上海市高考数
2025浙江高考物理仿真模拟卷(六)
2022年高考语文真题试卷(乙卷)(解析
2022年新高考全国Ⅱ卷语文真题(解
【高考真题】2024年上海市高考数
2025浙江高考物理仿真模拟卷(三)
2022年高考语文真题试卷(甲卷)(原卷
高中数学常用公式必记
2025浙江高考物理仿真模拟卷(五)
2025届高考英语一轮复习收官模拟
热门标签
工作
h2
我们
高质量
strong
yuwen
学习
学生
同学
担当
乙方
甲方
老师
活动
实习
访谈
中国式
教师
221381
向你推荐的相关文章
相关文章列表
【高考真题】2024年新课标全国Ⅰ
高考
【高考真题】2024年新课标全国Ⅱ
高考
2022年高考语文真题试卷(乙卷)(原卷
高考
2022年新高考浙江卷语文真题(解析
高考
2025浙江高考物理仿真模拟卷(五)
高考
2022年全国新高考1卷语文试题(解
高考
领取福利
微信扫码领取福利
分享给好友
微信扫码分享