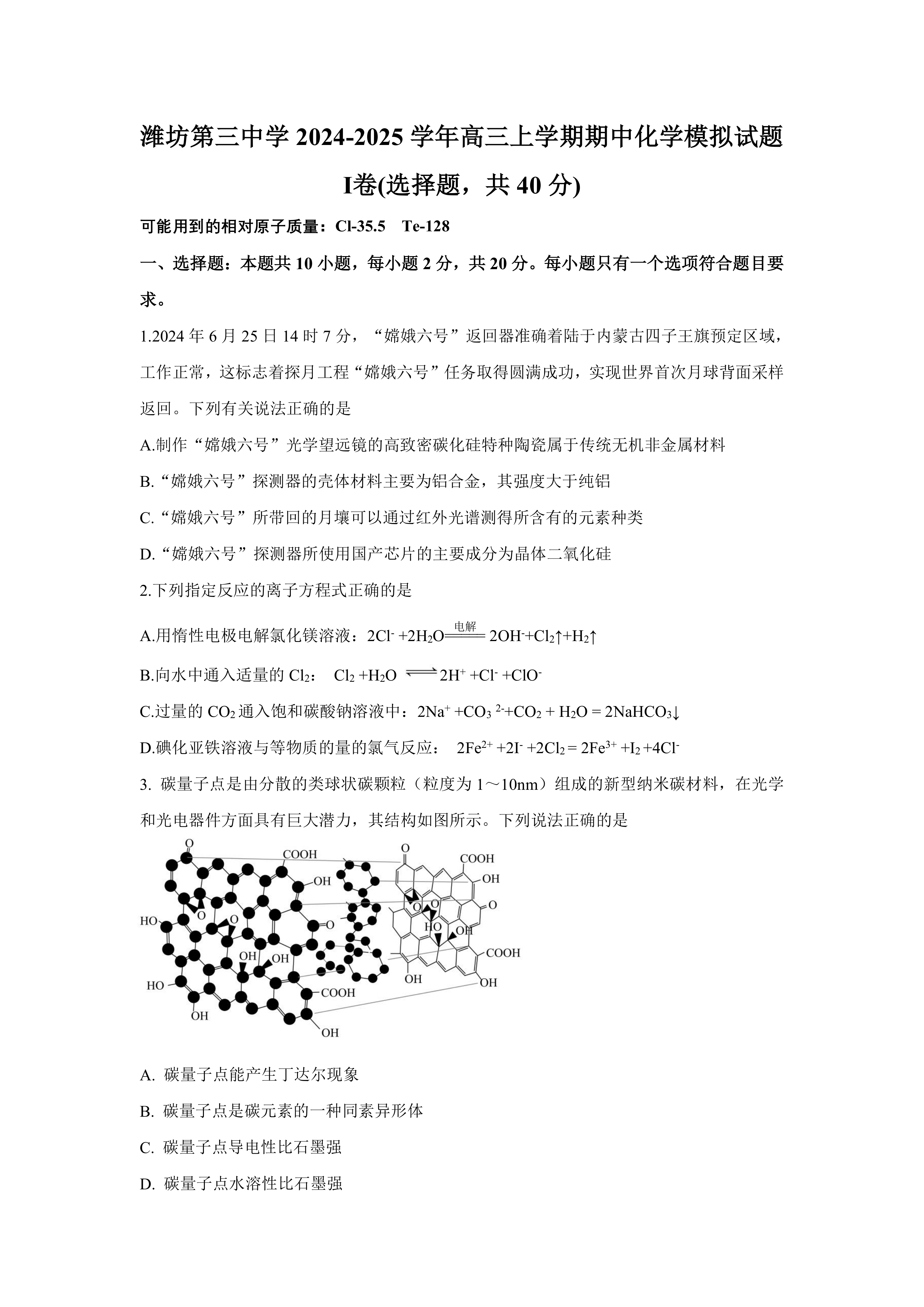
山东省潍坊第三中学2024-2025学年高三上学期期中化学模拟试题(含答案) 时间:2025-04-10 热度:°C 加入收藏 我要投稿 点赞() huaxue20252024 上一篇:2025届高三高考化学二轮复习第8练 “8+2”40分钟小卷(一)(含解析) 下一篇:返回列表