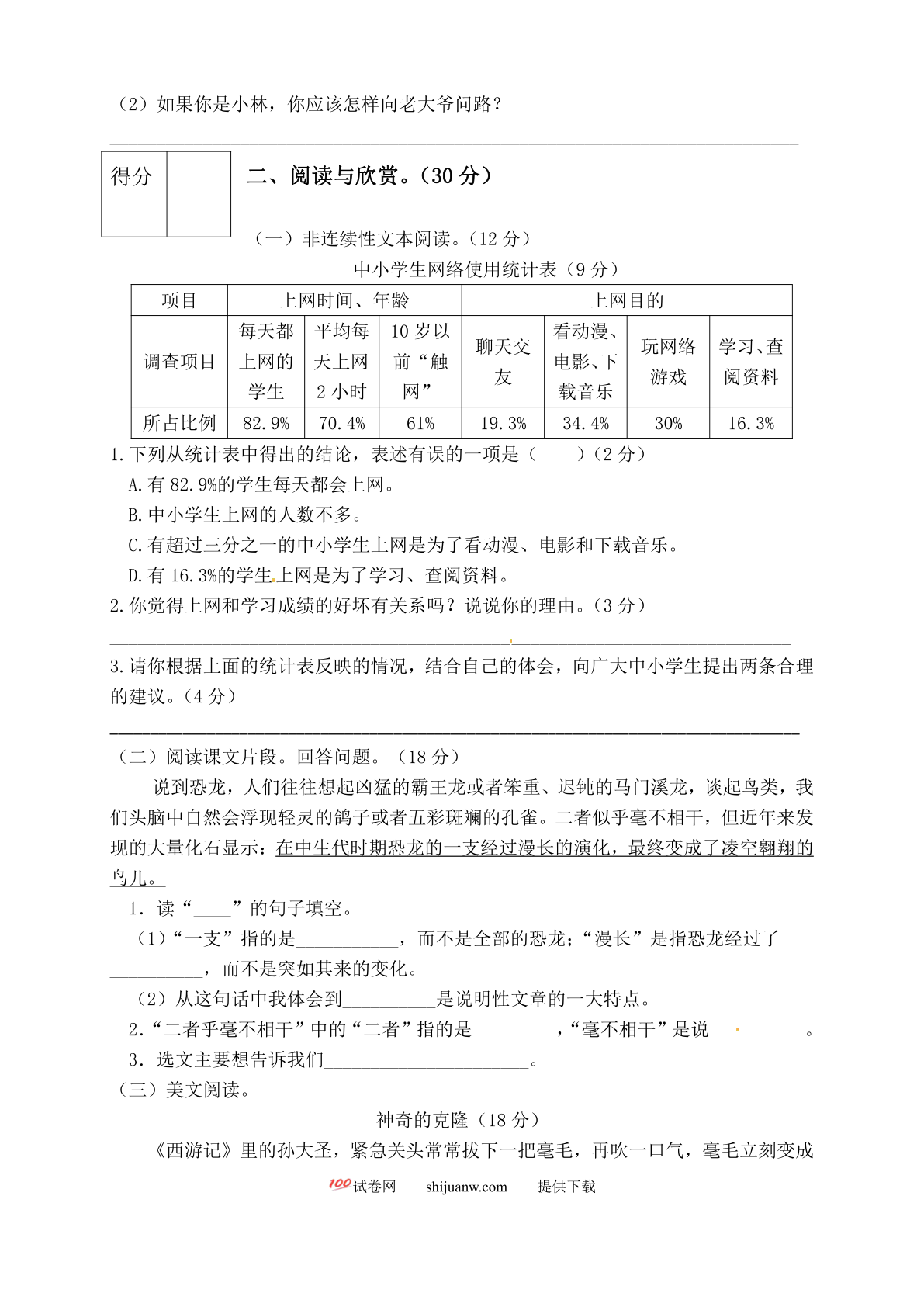
四年级下册语文期中真题预测卷(5)(人教部编版,含答案) 时间:2024-04-23 热度:°C 加入收藏 我要投稿 点赞() 真题人教部编版yuwen 上一篇:四年级下册语文期中真题预测卷(4)(人教部编版,含答案) 下一篇:四年级下册语文期中真题预测卷(6)(人教部编版,含答案)