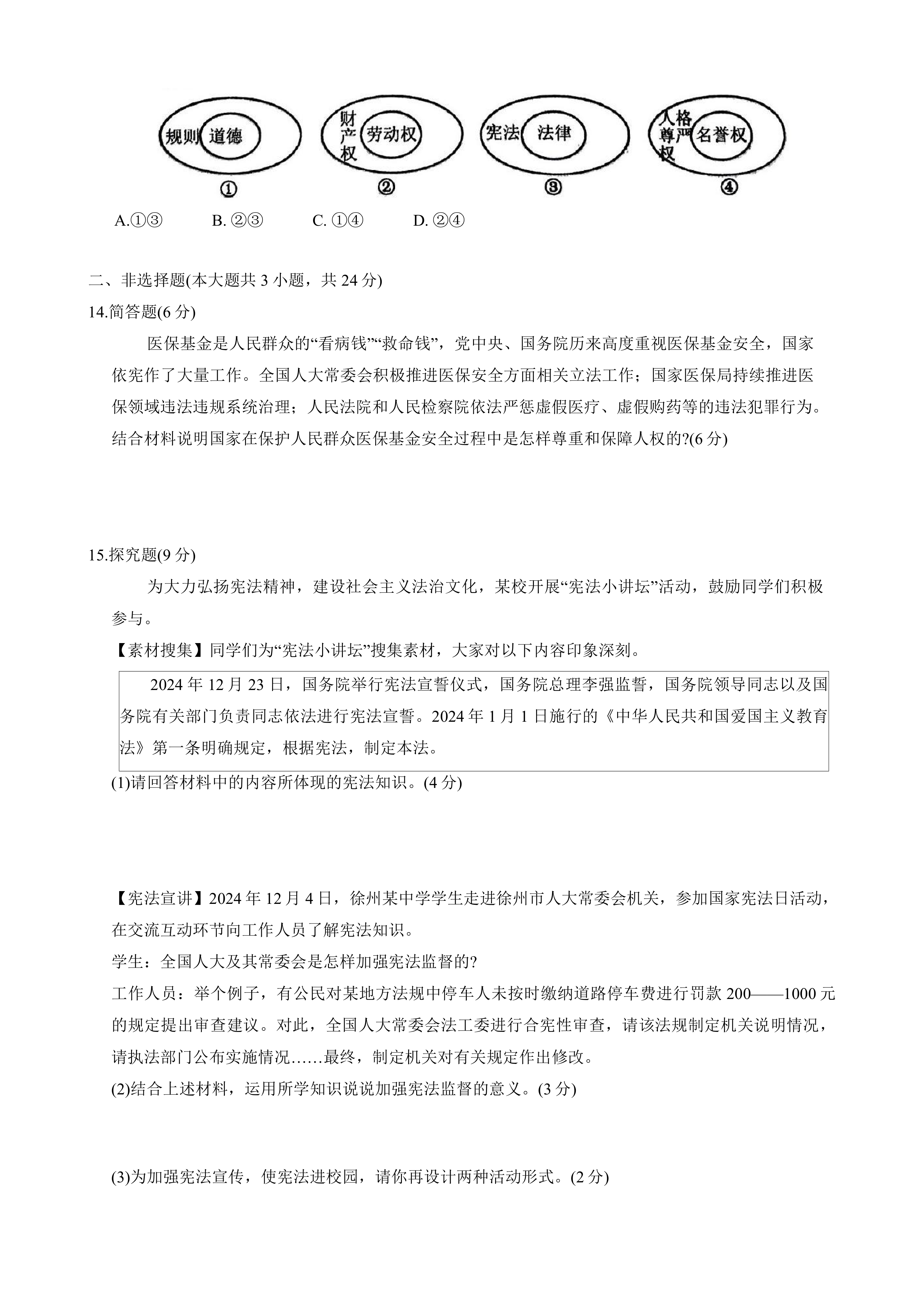
江苏省徐州市沛县2024-2025学年八年级下学期3月学情调研道德与法治试题(含答案) 时间:2025-04-10 热度:°C 加入收藏 我要投稿 点赞() zhengzhi20252024 上一篇:广东省梅州市兴宁市第一中学2024-2025学年八年级下学期第一次月考道德与法治试题(含答案) 下一篇:返回列表