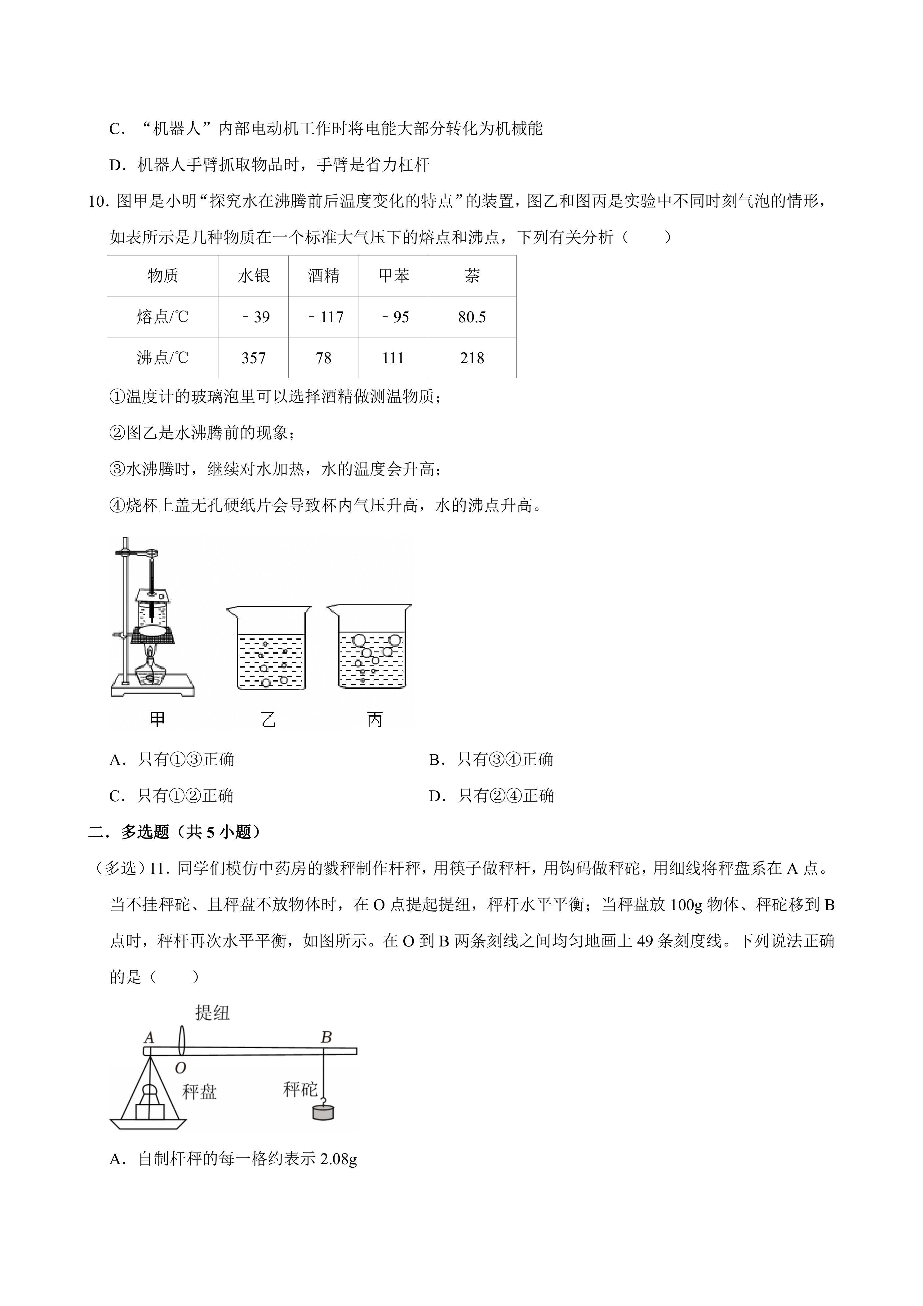
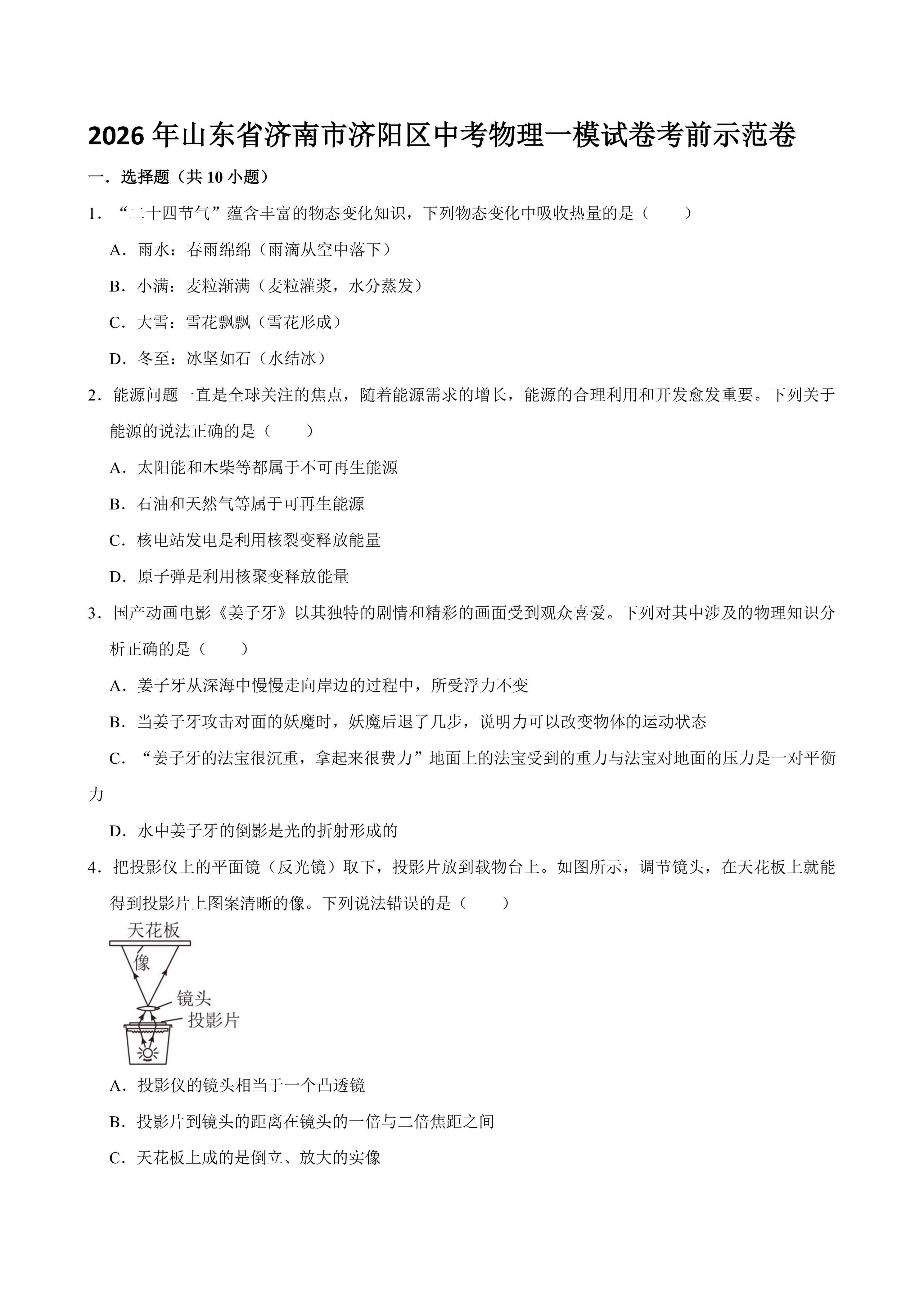
2026年山东省济南市济阳区中考物理一模试卷考前示范卷(含解析) 时间:2026-04-03 热度:°C 加入收藏 我要投稿 点赞() 2026一模wuli 上一篇:2026年上海静安区初三中考一模:英语作文解析(老物件介绍演讲稿) 下一篇:返回列表