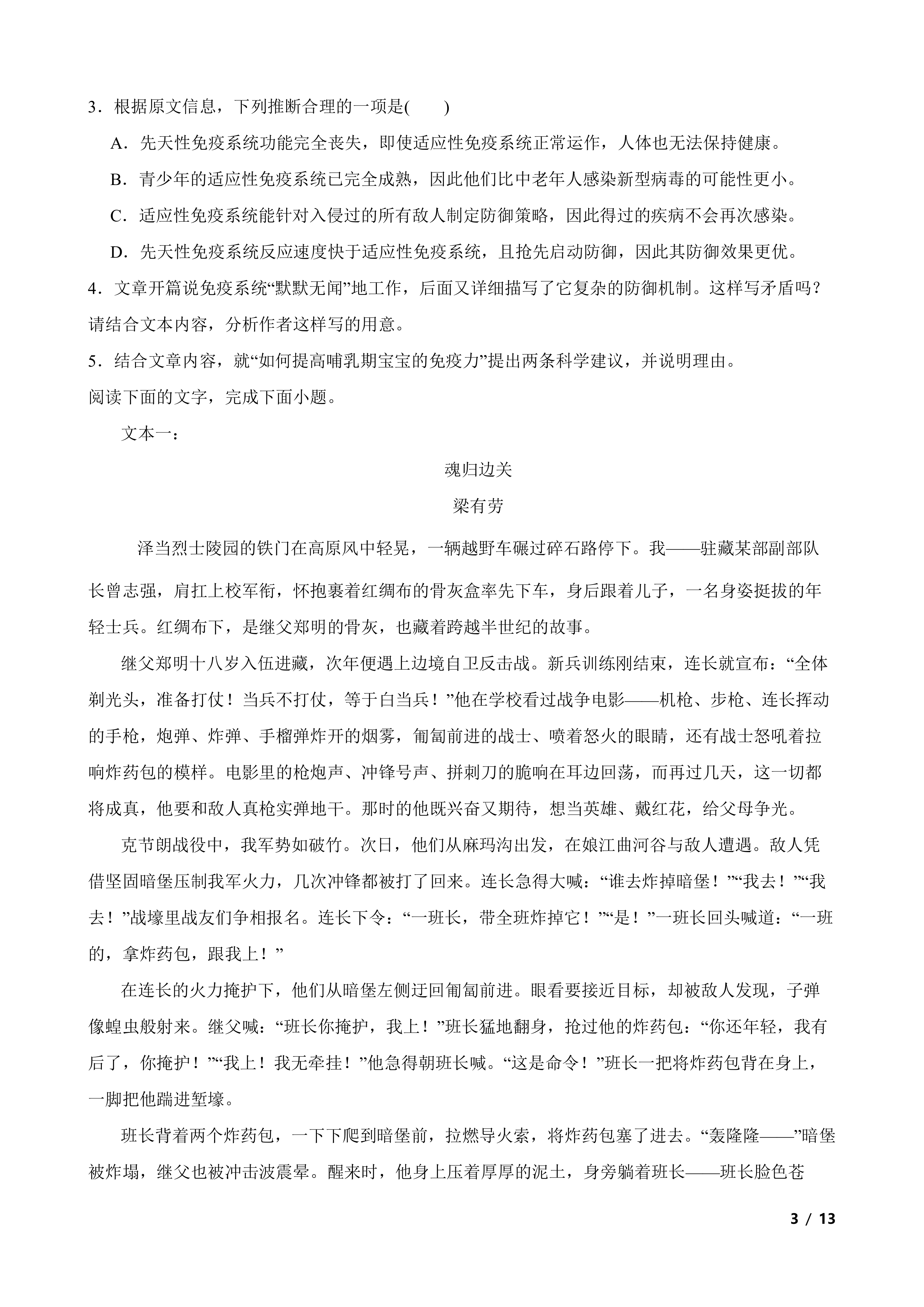
四川省攀枝花市2026届高三语文第一次统一考试试卷 时间:2026-04-03 热度:°C 加入收藏 我要投稿 点赞() 2026攀枝花市yuwen 上一篇:广西南宁市2026届普通高中毕业班语文第一次适应性测试试卷 下一篇:返回列表