AI文库-您身边的智能助手,如没有想要的内容请与本站万能的AI助手联系。
投稿
收藏
标签聚合
小学
初中
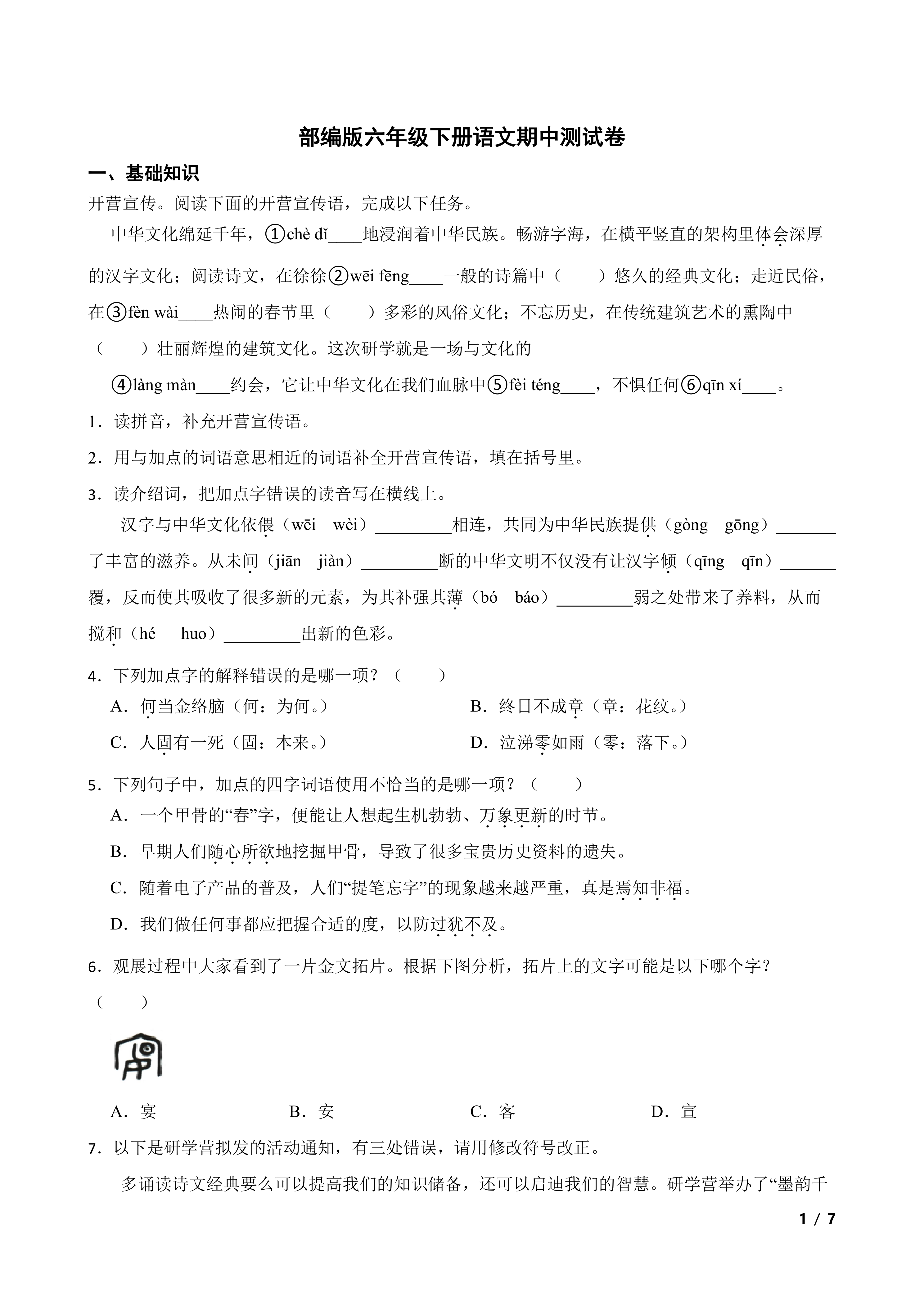
高中
首页
>
试卷
>
小学
>
六年级
>
部编版六年级下册语文期中测试卷
时间:
2026-04-01
热度:°C
加入收藏
我要投稿
点赞()
部编版
测试卷
yuwen
上一篇:
2025年浙江省宁波市象山县小升初真题卷
下一篇:
返回列表
相关推荐文档
部编版六年级下册语文期中测试卷
六年级
2025年浙江省宁波市象山县小升初
六年级
2026小升初数学重点难点专项训练
六年级
2026小升初语文核心知识点总结笔
六年级
2026春季学期六年级语文期中考试
六年级
2026春季学期六年级数学期中考试
六年级
精选图文
2024小升初数学经典应用题(含答
六年级
06-17
(2024.5)右江区2024年春季学期六年
六年级
06-21
山东省聊城市茌平县2023年小升初
六年级
06-19
2023-2024学年人教PEP版英语六年
六年级
06-05
热门排序
1
2024小升初数学经典应用题(含答
2
(2024.5)右江区2024年春季学期六年
3
山东省聊城市茌平县2023年小升初
4
2023-2024学年人教PEP版英语六年
5
江苏省南京市鼓楼区2022-2023学
6
2024广西小升初语文历届真题汇总
7
2024年人教版(PEP)小升初英语模
8
2024小升初专题练第7讲找规律(通
9
山东省济南市历下区2022-2023学
10
2024年人教版小升初模拟数学试卷
推荐文章
2026春季学期六年级语文期中考试
六年级
(小升初典型培优)专题39比例的应
2025年浙江省杭州市小升初语文押
(小升初典型培优)专题32列方程解
【精品解析】【冲刺名校】2025年
小升初模拟测试卷2024-2025学年
苏教版2025学年小学六年级下学期
2025年浙江省丽水市小升初语文押
(小升初典型培优)专题07排列组合
(小升初典型培优)专题30简单的行
(小升初典型培优)专题08植树问题
热门标签
工作
h2
我们
yuwen
高质量
strong
学习
学生
同学
担当
乙方
甲方
shuxue
老师
活动
实习
2024
yingyu
221381
向你推荐的相关文章
相关文章列表
(小升初典型培优)专题08植树问题
六年级
北师大版六年级下册数学期中模拟
六年级
小升初重点中学分班考押题卷-202
六年级
2026春季学期六年级语文期中考试
六年级
【精品解析】【冲刺名校】2025年
六年级
【精品解析】【冲刺名校】2025年
六年级
领取福利
微信扫码领取福利
分享给好友
微信扫码分享