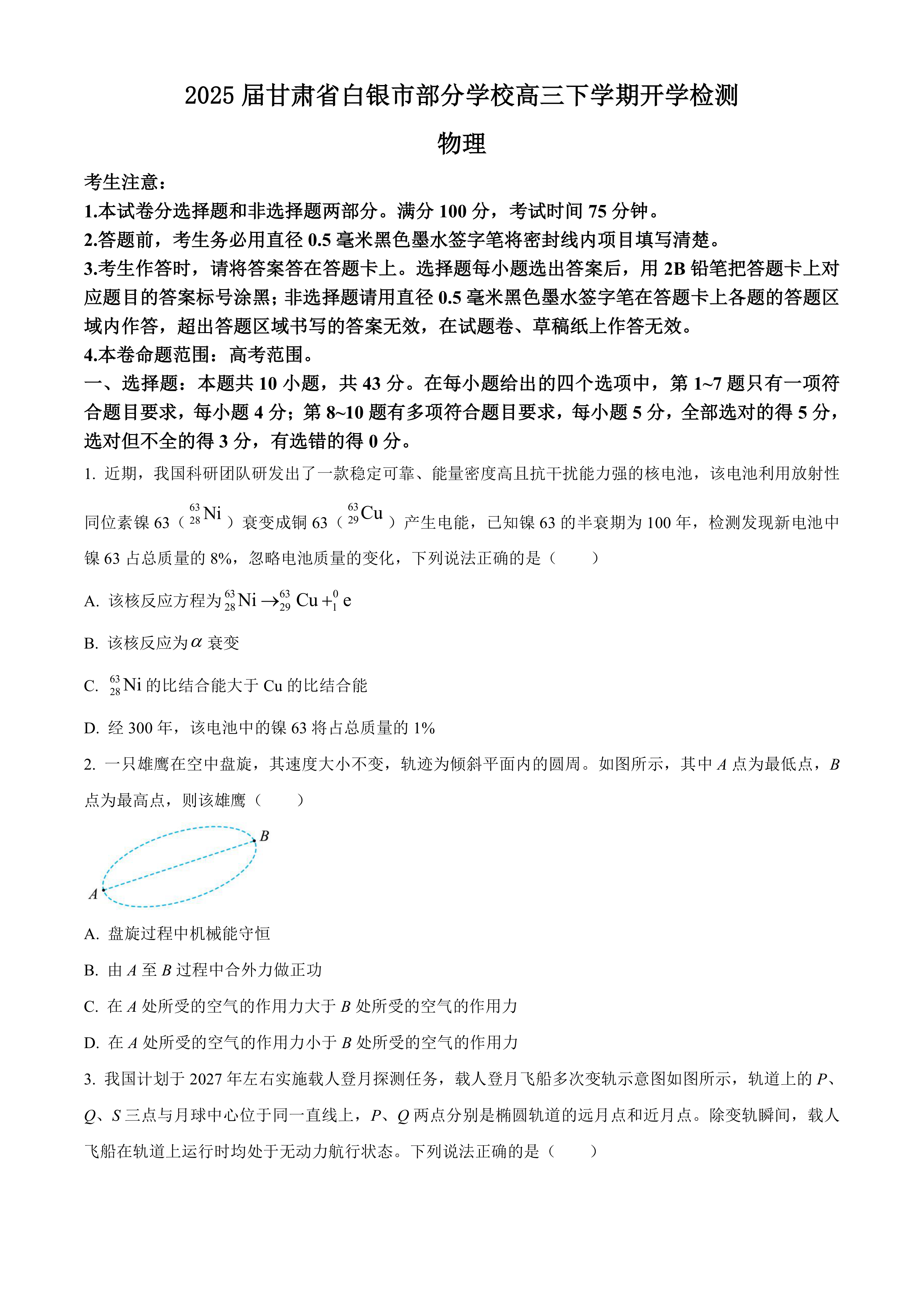
2025届甘肃省白银市部分学校高三下学期开学检测物理试题(含答案) 时间:2025-04-09 热度:°C 加入收藏 我要投稿 点赞() wuli2025白银市 上一篇:2025届安徽省合肥市第一中学高三下学期素养拓展训练4物理试题(含答案) 下一篇:返回列表