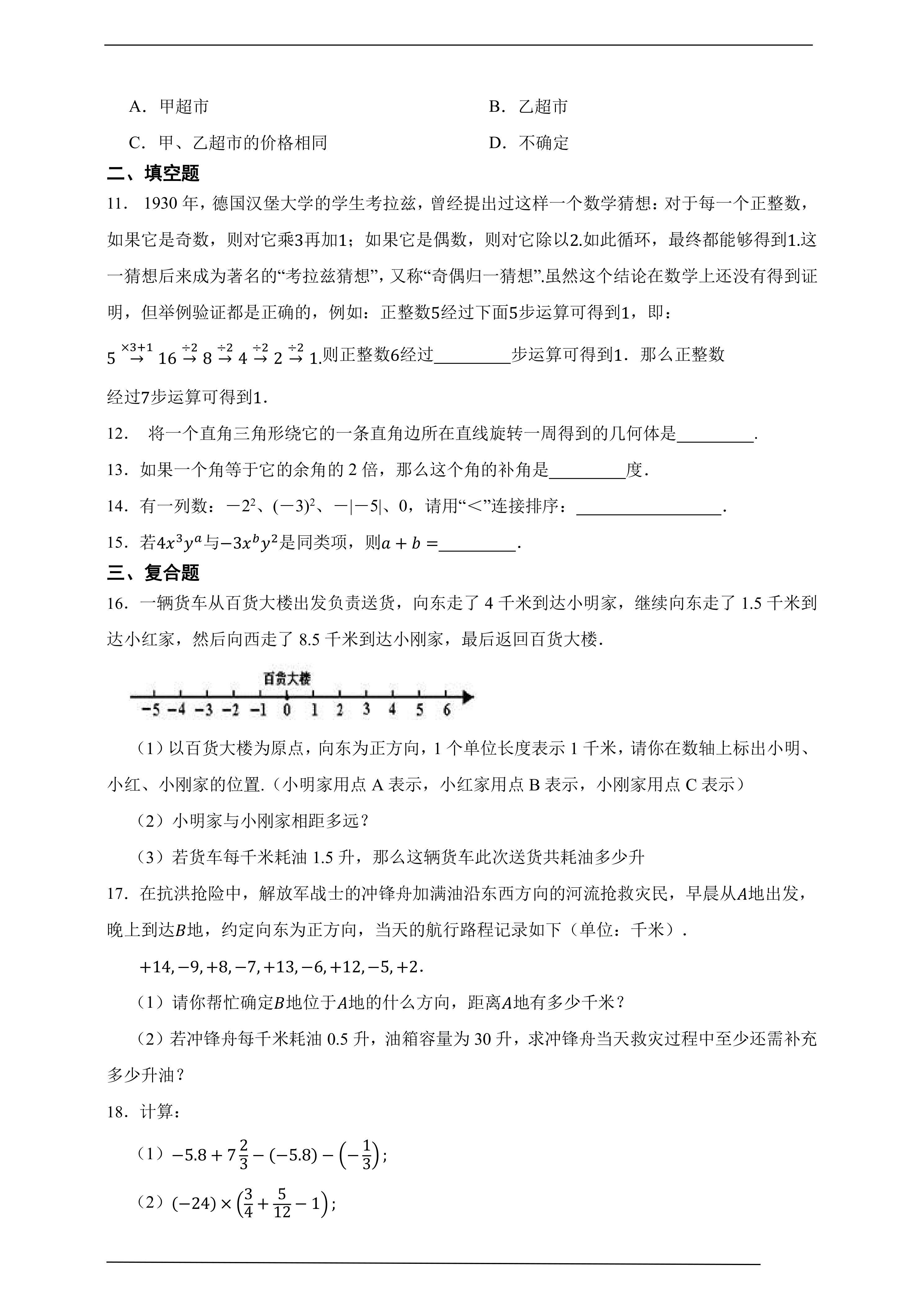
2026年春期人教版数学七年级下册期中试卷三(含答案) 时间:2026-04-28 热度:°C 加入收藏 我要投稿 点赞() 七年级2026shuxue 上一篇:初一英语听力专项训练卷(含音频) 下一篇:返回列表